当前位置: 首页 > 足球 > 中超

海港申花在列,中足联公布新赛季准入名单

2026-02-02 18:05:26
来源:五星体育

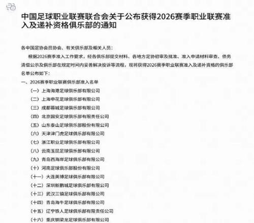
中足联于今日发布了2026赛季三级职业联赛准入结果。上海海港、上海申花、上海赛更达均获得准入资格。




这份公告显示,广西平果失去准入资格,湖北青年星递补中乙。2025赛季广西平果征战中甲赛场,最终以6胜7平17负积25分排名第15,降入中乙。


最新资讯
最新录像
最新集锦
热词推荐